近日,无锡多条地铁线传来新消息!
无锡地铁4号线二期工程可行性研究报告获批!
4月8日,省发展改革委批复无锡地铁4号线二期工程可行性研究报告(苏发改基础发〔2022〕377号)。无锡地铁4号线二期工程已于2021年列入国家发展改革委《关于无锡市城市轨道交通第三期建设规划(2021-2026年)的批复》(发改基础〔2021〕1592号)。
该项目建设对于进一步完善无锡市城市轨道交通网络结构,提升新区城际站区域交通枢纽功能,服务太湖新城和新吴区发展,打造城市“双核”发展格局等具有重要意义。
无锡地铁4号线二期工程起自4号线一期工程博览中心站,沿震泽路、新华路敷设,止于锡士路站并预留延伸条件,路线全长约8.6公里。全线共设置车站6座,均为地下站。项目投资估算为64.12亿元,建设工期预计为48个月。
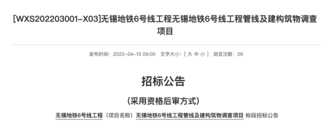
无锡地铁6号线工程管线及建构筑物调查项目招标公告发布
今天,无锡地铁6号线工程管线及建构筑物调查项目 标段招标公告发布。
截图来源:无锡政府官网
根据公告显示,无锡地铁6号线工程管线及建构筑物调查项目工期1825天,合同估算价827万,招标范围:管线及建(构)筑物调查。
截图来源:无锡政府官网
另外从招标文件里看到,地铁6号线工程自贡湖湿地公园站至广源路站,线路全长24.3公里,均为地下线,项目投资193.39亿元,建设工期为6年。
地铁5号线一期工程环境影响报告书(征求意见稿)公布
近日,无锡地铁5号线一期工程环境影响报告书(征求意见稿)公布。
根据报告书内容显示:
无锡地铁5号线起于唐城站,止于新韵路站,依次沿山水东路、望山路、鸿桥路、太湖大道、建筑路、红星路、解放路、向阳路、城南路、旺庄路、泰伯大道走行。
线路全长29.5km,设站24座,其中换乘站9座,平均站间距1.26km。速度目标值80km/h,初期采用B型车4辆编组,近期采用4、6辆编组混跑、远期采用6辆编组,采用集中供电,直流1500V接触轨授电,接入新建的第二控制中心。
全线分两期建设,同期开通,其中,一期工程为渔父岛站至新韵路站,长约25.4km,设站22座,新建2座主变电所,1座新阳路车辆段(大架修车辆段,承担5/6/8号线的大架修任务)。
地铁8号线、S1线市区延伸线及支线、S3线、S4线有新消息
近日,无锡地铁公布了无锡地铁8号线、市域郊S1线市区延伸线及支线、市郊铁路S3线(无锡段)、市郊铁路S4线(无锡段)客流预测项目招标公告。
截图来源:无锡地铁官网
项目概况:无锡地铁8号线、无锡市郊铁路S1线市区延伸线及支线、市郊铁路S3线(无锡段)、市郊铁路S4线(无锡段)等4条线路,共计153公里。
招标范围:为无锡地铁8号线、无锡市郊铁路S1线市区延伸线及支线、市郊铁路S3线(无锡段)、市郊铁路S4线(无锡段)预可行性研究报告编制提供数据支撑,组织开展本次预可客流预测项目。
主要内容为:交通需求预测、线网客流预测、线路客流预测、车站客流预测、分区域OD客流预测、客流敏感性分析等部分内容。
地铁8号线:
2021年12月,无锡地铁招标采购门户网站公布了无锡地铁8号线前期方案研究项目招标公告。
截图来源:无锡地铁官网
根据此前曝光消息,地铁8号线起于堰桥站、止于净慧寺站;
拟规划堰桥、天一城、阳光100、广石路、庄前、黄泥头、广丰、广益佳苑、桑达园、柏庄、春合、春城等21座车站。
地铁8号线将和1号线在堰桥站、庄前站换乘,和2号线在柏庄站换乘,和3号线在黄山路站换乘,和4号线在广石路站、净慧西道站(4号线二期站点)换乘,和5号线在旺庄东路站(规划名)换乘,和6号线(规划中)在东亭南路站(规划名)换乘,和7号线(规划中)在春城站(规划名)换乘。
S1延伸段及支线:
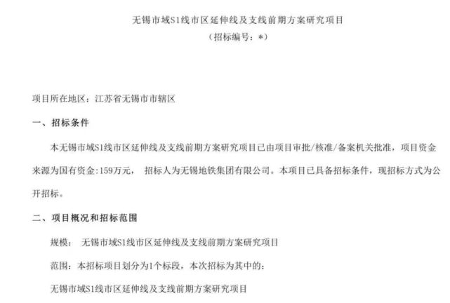
2022年2月,江苏省招投标网站发布了一则《无锡市域S1线市区延伸线及支线前期方案研究项目》的招标公告。
公告中,项目透露了从S1线徐霞客站延伸的两条支线的具体概况。
1、无锡市域延伸线:自市域S1线的徐霞客站引出,主要沿吴韵路、中惠大道、广桐路、学前东路、永乐路、贡湖大道走行,止于太湖新城贡湖湾湿地公园,线路全长约37公里,投资预估算259亿元。
2、无锡市域S1线支线:自徐霞客站引出,沿京沪高铁走行,引入高铁无锡东站,后转至新韵路走行引入硕放机场,线路全长约31公里,投资预估算217亿元。
S3、S4线:
2022年2月,无锡地铁网站发布了《无锡市郊铁路S3线(无锡段)、市郊铁路S4线(无锡段)前期方案研究项目招标公告》。
截图来源:无锡地铁官网
从之前无锡新闻公布的无锡规划5条市域轨道交通线中可以看到:
S2线+S4线(宜锡张城际):贯通无锡、宜兴、张家港,升级为都市圈城际线,与通苏嘉联通。
S3线(锡虞线,锡虞太城际):连接无锡东站和常熟,建议与通苏嘉城际莘庄站衔接。
来源:无锡地铁、无锡政府
上一篇:国内最长地铁环线取得新进展

现代轨道交通网
扫码关注微信公众号

轨道运维
扫码关注微信公众号