6月25日,广州市民政局发布消息,根据广州地铁集团有限公司的申请,拟对地铁三号线东延段、十一号线工程共36个车站进行命名。根据地名管理法规和《广州市地铁车站命名规则》(以下简称《规则》),现对36个车站的初定站名予以公示(见附表、附图)。
市民如有意见或建议,请根据《规则》的有关规定,于2023年7月4日前以书面形式反馈至广州市民政局区划地名处。
反馈方式:
一、信函:请寄至越秀区西湖路99号,邮政编码:510030,联系电话:020-83178755;
二、在线提交:点击《广州市民政局关于公开征求对地铁三号线东延段、十一号线工程车站名称意见的公告》进行填写。
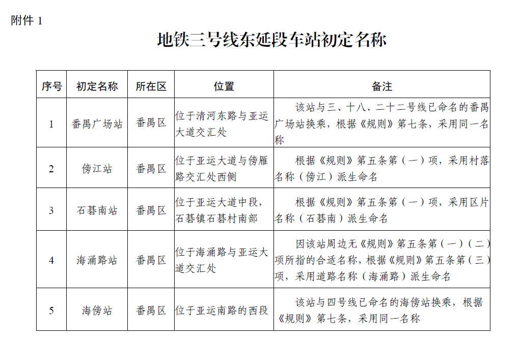
地铁三号线东延段车站初定名称:

地铁三号线东延段线路平面示意图:

地铁十一号线车站初定名称:




地铁十一号线线路平面示意图:

来源:金羊网

现代轨道交通网
扫码关注微信公众号

轨道运维
扫码关注微信公众号